Comunicación en Diseño. Proceso metodológico para la creación de una marca, caso de estudio: COFRADÍA.

Edición:
Novena Edición Mayo 2010
Actualizado: Monday, August 25, 2014 - 11:49

Proceso y método para el desarrollo de un producto a diseñar.

 
Introducción
 
Para dar inicio a este ensayo es necesario hablar de algunos puntos importantes  que forman parte del proceso de comunicación visual así como definir el término comunicación como el “proceso de producción y transmisión social de la información”. Que contiene los elementos básicos en el  proceso y desarrollo de polaridades tales como el mensaje y el significado, donde la forma, el diseño, el medio y  la organización con la cual el diseñador, comunicador o artista crea sus propias construcciones de perspectivas o  fotomontajes para la elaboración de una maqueta. Recordemos que maqueta “es un modelo en tres dimensiones, un paquete, que muestra el tamaño, la forma, el color y el diseño del producto acabado.”
 
El desarrollo constará de cinco etapas de análisis y proyección del modelo a diseñar: Caso, Problema, Hipótesis, Proyecto, Realización. Durante el proceso de comunicación de un empaque  intervienen todas las  técnicas visuales que hemos realizado durante el semestre, con los medios de expresión visual, tales como la composición, la  imagen, y el color.
 
 
Definimos el mensaje como el emisor y receptor donde el contenido y la forma van dirigidos  al público en general. El término diseño expone: que no se  refiere a una actividad aislada sino a la creación de un concepto completo del problema del proceso de visualización. Este proceso es definido como el  mejoramiento de una idea mediante bocetos rápidos hasta la construcción de un dibujo más detallado y mejor compuesto.
 


En este esquema veremos como intervienen todas las técnicas en la  comunicación de la imagen como los símbolos y abstracciones, gráficas, papel, diseño creativo, creatividad, lluvias de ideas, interacción de ideas, pensamiento lateral y sinéctica, desde su concepción de ideas y métodos bien definidos hasta la realización de nuestro proyecto de empaque.
Comunicación en Diseño
 
Para entender y concebir a fondo el concepto de comunicación en el campo del diseño, debemos interpretar los términos usados en el proceso de elaboración de un dibujo mediante  el siguiente esquema; clasifico y ordeno los dibujos de representación y a su vez me apoyaré en las definiciones del diccionario de la Real Academia Española.
 
 
 
Ordenamiento de los dibujos de representación
 

 

El dibujo representativo está compuesto por las diferentes técnicas de representación en la conceptualización de un producto hasta su implementación en el mercado. Esta actividad es de mayor porcentaje dentro del tiempo que se dedica al proceso de diseño de un producto, es decir, exclusivamente en la etapa del proyecto, donde son posibles  dos terceras partes del tiempo total invertido que se dediquen a uno u otro tipo de dibujo desde bocetos iniciales para generar ideas hasta perspectivas detalladas e ilustraciones complejas.

 

 
Dentro de esta gama de dibujos utilizados en la etapa de proyecto, destacan por su importancia aquellos objetos donde se tiene que representar con cierta fidelidad los materiales que se proponen para el producto diseñado. Es aquí ciertamente donde, el diseñador o ingeniero en diseño, tienen que hacer uso de todos sus recursos artísticos y habilidades para poder distinguir el  papel entre un objeto hecho en plástico, metal, cerámica, vidrio y realismo. Aquí es donde las técnicas para representar  materiales en este tipo de dibujos, adquieren todavía más importancia en una actividad como el diseño industrial, gráfico y arquitectónico. Es decir perfeccionar las ideas antes de diseñar un producto en tiempos de entregas.
 
Por otra parte, la eficiencia en la comunicación de la idea desarrollada y representada a través de un dibujo, dependerá notablemente de la calidad del mismo y de la fidelidad en la representación de materiales  y acabados, por lo que este tipo de accesorios gráficos, para representar un proyecto, tiene un alto grado de complejidad.
 
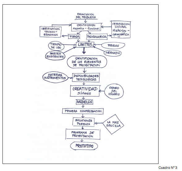
Un método para la ejecución de una  proyección, según Bruno Munari en su Libro Diseño y comunicación visual, proyecta en su trabajo la utilización de las técnicas clásicas y diestras o personales, en el uso de los materiales como la destreza o proyectar un método que permita realizar su idea personal para detallar el “Problema, de Identificación de los aspectos y de las funciones, Límites, Disponibilidad tecnológicas, Creatividad y modelos, según el esquema de Archer.” Este método nos muestra cómo debemos seguir el antecedente del proceso de la idea para identificar el problema. Con esto tomare lo necesario para crear mi propia metodología  para el desarrollo de productos que puedan competir en el mercado.

 
 

Durante los últimos años he desarrollado trabajos de  apoyo académico en la área de Diseño Gráfico. Esto consiste en asesorías a los alumnos de la carrera en Ciencias Empresariales de la Universidad Tecnológica de la Mixteca, en la elaboración de conceptos de imagen de productos y comercialización en el Diseño y Desarrollo de un Empaque. He realizado una metodología de diseño que he documentado a lo largo de mi etapa de trabajo en cuanto a lo  personal y profesional, para la realización de proyectos individuales dando como ejemplo la tesis de Estudio de factibilidad para la instalación de una empresa productora de mole Oaxaqueño confines de exportación al estado de California USA. Para el proceso de desarrollo de un empaque y exponer el trabajo  actualmente a los alumnos de la carrera de Ingeniería en Diseño, una fuente de información de consulta bibliográfica, donde ordeno una serie de parámetros para su  desarrollo del proyecto final de la materia de Técnicas de Representación con el tema Comunicación y Diseño. Aquí el alumno tomará la guía de apoyo paso a paso en su proyecto que a continuación mencionaré. Pongo como ejemplo la imagen del producto Cofradía para su identificación en el proceso creativo.
 
Ejemplo Metodológico: Desarrollo del proceso creativo y justificación de la marca COFRADÍA
 
Antes que nada hay introducirse al tema de investigación con  los antecedentes y especificaciones del “mole” como alimento y platillos típicos de la comida oaxaqueña, y su importancia en la costumbre.
 
La definición de mole tomada de la norma mexicana (NMX-F422-1982) dice:
 
“Producto alimenticio de color y aspectos variable según su composición, que contiene como ingrediente, harinas, féculas, almidones, sal, especies, condimentos, y otras especias. Condimentos perfectamente homogenizados y molidos que se presentan en forma líquida, en polvo o en pasta. Sus ingredientes y los aditivos son opcionales y autorizados por la Secretaria de Salud.”
 
El mole oaxaqueño es un platillo clasificado como típico mexicano, por lo que su preparación y consumo se da en ocasiones especiales como en fiestas o eventos que tengan con la finalidad de un acontecimiento importante. Éste es considerado como un ritual, es una actividad simbólica que consta de una serie de comportamientos múltiples que ocurren en una secuencialidad y repetida en el tiempo.
 La forma de elaborado, generalmente, sólo la conocen personas con arraigo a las culturas y tradiciones de una comunidad, por lo que se puede encontrar listo para degustarse, o bien como producto semi-preparado el cual puede adquirirse en establecimientos comerciales, siempre y cuando su contenido se aproxime al de preparación cotidiana.
El mole forma parte de la cultura de los mexicanos, por lo que su consumo se da, por arraigo a las tradiciones, no importando el lugar en el cual se encuentran las personas.
Por considerase un platillo laborioso, es decir, que su elaboración requiere de procesos tardíos, su consumo es tanto espaciado, por lo que sí se ofrece un producto preparado, las personas podrán comerlo de una manera más frecuente.
 
Mapa posicionamiento de la imagen
 
Antes de pasar al diseño del producto, es necesario determinar cómo está compuesta la competencia de modo que aplicaremos lo que Pilihp Kotler llama “mapa de posicionamiento”, sobre la imagen de las  marcas de la competencia.
 

 

El mapa de posicionamiento de imagen consideró estas cinco marcas, que son las más importantes de mole que se comercializan en el mercado de California USA, dicho mapa se realizó tomando en cuenta 2 aspectos claves:

 

 
La tendencia de colores utilizados en las etiquetas y tapas, que son elementos que visten a un producto.
La tendencia de envases utilizando ya que estos son la forma del producto y que un momento dado puedan distinguirse de la competencia.
 
Envase
 
 
Este mapa nos muestra la tendencia de las marcas de la competencia por utilizar principalmente el color amarillo, seguido por los colores rojos, verdes y cafés. Así mismo los envases principalmente utilizados para envasar mole es el vidrio, en su forma de “vaso”.
 
Descripción del producto
 
El concepto del producto incluye ”atributos e intangibles como empaque color, precio, calidad y marca, junto con los servicios y reputación del vendedor”, por lo que el consumidor compra mucho más que una serie de atributos físicos, compra satisfacción de una necesidad en forma de beneficios que esperar recibir del producto. Los beneficios que dependen  de la interacción entre los distintos niveles que integrar el concepto del producto. De esta manera tenemos que:
 
El diseño debe satisfacer una necesidad del consumidor, en este caso se dio importancia en que el mole llegue, a las manos del consumidor en condiciones óptimas para su consumo y con las características mencionadas en la etiqueta.
 
El producto debe ser durable, en este caso se tomó como prioridad escoger los materiales adecuados para que el mole tenga una vida de anaquel conforme a lo establecido y que éstos tenga un correcto funcionamiento.
 
La apariencia del producto deberá ser atractiva, esto implica el uso correcto de texturas, colores y apariencia de los materiales.
 
El diseño del producto estará encaminado a ofrecer lo mejor en calidad en relación con los productos similares.
 
En el diseño también se tomó en cuenta los costos, ya que tendremos que ofrecer un producto a precio de acuerdo a las expectativas del cliente y al desempeño del mismo producto.
 
Imagen del producto
 
Es por ello que la imagen que pretendemos dar al producto está asociado con el concepto de festividad que significa fiesta, solemnidad religiosa o civil en conmemoración de un hecho histórico. Una fiesta en una comunidad significa día sagrado o un santo; es una reunión de personas con fines de diversión. Significa alegría, regocijo, placer, es estar de fiesta. En una festividad de la gente convive no sólo socialmente sino a demás comparte alimentos. En nuestras regiones el platillo más significativo de una festividad ya sea social o religioso es el mole de la región, por lo que la imagen de nuestro producto parte de este elemento de “Festividad”.
 
No hay que olvidar que además fue necesario plantear elementos formales los cuales confirman el marco legal sobre el cual se realizó la imagen del mismo, de este modo que nuestro producto cumpla con las normas de nuestro país como del país al cual se va exportar.
 
Ahora definimos qué es Marca: “Es un nombre, término, signo, simbología o diseño, o combinación de ellos, que pretenden identificar los bienes o servicios de un vendedor o un grupo de vendedores y diferenciarlo de la competencia”.
 
Marca propuesta
 
La marca de identificación del producto será:
 
 
 
La justificación del nombre es la siguiente: cofradía representa asociación o hermandad de personas. Para las personas de una comunidad, principalmente en nuestro Estado de Oaxaca. Aquí “cofradía” significa personas congregadas con un fin de celebrar el santo de su comunidad, en los que se observan alegría, festejos, además de eventos religiosos, así como música regional y comida tradicional principalmente.
 
La tipografía se utilizada corresponde a la familia:
 
 
 
Entonces la  marca propuesta cumple con los aspectos mercado-lógicos que una marca contiene: claridad, eufonía, concretización, de fácil memorización y expresa el carácter del producto.
 
Diseño de la etiqueta
 
Definimos qué es la etiqueta de acuerdo a lo que establece Vidales Giovanetti (1995): “Es un pedazo de papel, madera, metal, tela, plástico e incluso pintura adherida al envase o embalaje de cualquier producto”.
 
Las etiquetas cumplen varias funciones:
 
Identificar el producto o la marca.
 
Clasificar el producto en tipos o categorías.
 
Informar o describir varios aspectos del producto: Quién lo hizo, dónde, cuándo, qué contiene, cómo se usa y cuales son las normas de seguridad.
 
Promover el producto mediante un diseño atractivo.
 
Obligaciones que deben contener las etiquetas
 
Según Bancomext: “alimentos procesados deben tener el etiquetado de productos alimenticios para su venta en los Estados Unidos”. Estos están  orientados por los siguientes requisitos que deben tener las etiquetas.
 
Velar por la observancia de las normas y reglamentaciones técnicas obligatorias impuestas a un producto.
 
Restringir y controlar el uso de los agentes de conservación, colorantes y otros aditivos.
 
Impedir que se utilicen inscripciones e ilustraciones falsas o ambiguas.
 
Establecer criterios uniformes para definir la composición del producto.
 
Las etiquetas simples deberán contener:
 
Marca o producto
 
Descripción del contenido
 
Contenido neto
Leyenda “Hecho en México”
 
Fotografía o grafismo alusivos al producto
 
El panel secundario debe contener:
 
Nombre y dirección del exportador
 
Nombre y dirección del distribuidor
 
Registro ante SS (de México)
 
Código UPC (Universal Product Code)
 
Composición del producto en porcentajes (Nutritional Facts)
 
El UPC es un código de barra que ha hecho posible un avance en la mercadotecnia de productos al menudeo. Con el uso de nuevos sistemas electrónicos, los fabricantes, mayoristas y minoristas pueden disfrutar de grandes beneficios:
Se puede conocer el movimiento de inventarios.
 
Se copia información de los mercados, y se esta en posibilidad de apoyar a los fabricantes en pruebas para sus productos en aspectos particulares de mercadotecnia.
 
Este sistema permite instrumentar un sistema para el cobro y llevar a cabo un control inventarios.  
 
El UPC es un sistema común de identificación, fue desarrollado para la industria de los alimentos, con el fin de dar a cada producto un número de código único, que permite la identificación más simple cuando se usa en órdenes de compras, facturas y talones de embarques.
 
Un código está compuesto por doce dígitos, asignados por la Asociación Mexicana de Estándares para el Comercio Electrónico A. C. AMECE. El código consiste en un sistema dígito para el sistema, cinco dígitos que representan e identifican al fabricante del producto, cinco dígitos más que identifican al producto en particular y un dígito verificador.
 
Código de barras
 
Elementos visuales
 
Los siguientes elementos visuales permitieron crear una imagen distinta del producto por lo que es de gran conveniencia señalar cada uno.
 
“La Cazuela de barro”: Es un elemento muy utilizado en la comida regional, especialmente las tradicionales, siendo uno de los primeros materiales utilizados para cocinar alimentos, la conveniencia de utilizarlo, como parte del diseño de la etiqueta es por que permite dar al consumidor la imagen de un producto tradicional, ligado a las costumbres de la gente y sus orígenes.
 
 
“El Papel picado”: Forma parte de los festejos, de los adornos dentro de una comunidad que dan presencia de la festividad en la misma. Este fue tomado como fundamento en la imagen del producto, dado que se pretende resaltar el producto muy asociado con las fiestas tradicionales.
 
 
 



Propuesta de la etiqueta
 
 
 
Envase
 
Definimos qué es un envase: ”Es el contenedor que está en contacto directo con el producto mismo que guarda, protege, conserva e identifica además que facilita su manejo y comercialización”.
 
Funciones del envase
 
Las funciones principales de un envase son:
 
Exhibir el producto
 
Permitir la conservación de los productos que contienen
 
Proteger y permitir la manipulación, transporte y comercialización del producto
 
Orientar sobre las ventajas del producto
 
Reducir las mermas y el desperdicio
 
Facilitar la separación, la clasificación y selección de productos
 
Propuesta del envase
 
Tomamos en cuenta la presentación e imagen que se le puede dar al producto, dado que puede ser un motivador para la compra. Estamos proponiendo un envase de vidrio ya que es el material más tradicional para el envasado de alimentos y probamente el que mayor ventaja brinda y seguridad en términos de la salud del consumidor.
 
Siguientes características:
 
Estabilidad química
 
100% impermeable
 
Esterizable
 
Retornable
 
Refractable
 
Transparencia e higiene
 
Presentación e imagen
 
Mayor vida de anaquel
 
Las desventajas del vidrio son el alto peso, que se incrementan hasta 6 veces, comparándolo con envase de plásticos, es fácilmente fracturable y rompible por una caída y en ocasiones por congelación o presión. En el caso la bebida gaseosa contiene riesgos que representan al consumidor en el  envase de vidrio puedan presentarse despostilladuras, burbujas, fragmentos sueltos, etc. este  tipo de envase que estamos proponiendo es el tarro cilíndrico, que tiene las características idóneas para envasar mole:
 
Envase de gran estabilidad gracias a su forma cilíndrica.
 
Cuenta con boca ancha y una amplia zona de etiquetado, por lo que es más eficiente en la línea de envasado.
 
Es estibable, lo que mejora su manejo e imagen de anaquel.
 
Utiliza tapa en corona Twist-off, que es la mejor se ajusta a la necesidad es del producto.  Ideal para envasar productos de alta viscosidad.
 
La tapa Corona twist-off tiene un diámetro de 58 mm. Su tamaño estándar permite obtener el mejor precio de distintos proveedores, dado que no solo es fabricado por un solo proveedor.
 
 
Especificaciones técnicas del envase
 
 
Descripción Medida  
Tarro Cilíndrico capacidad 253 ml.  
Corona Finish (TWIST-OFF) 58-20202  
Altura (A) 132.00 mm.  
Diámetro (B) 57.10 mm.  
Zona de etiquetado (C) 106.73 mm.  
Diámetro de estiba(D) 45.64 mm.
 
De acuerdo a la Norma Mexicana (NMX-F422-1982) antes mencionado, el volumen ocupado por el producto no debe ser menor al 90 % de la capacidad total del envase.
 
 
Le elección del envase (Ingredientes y peso)
 
Partimos de dos puntos sobre los cuales nos basamos en la elección del envase:
 
Sondeo de empresas de las cuales elaboran mole, para la utilización en envases de vidrio o fabricación directa, clasificando como VASO, el cual es un recipiente de forma cónica truncada e invertida, con tapadera, por lo que nosotros estamos creando una ventaja al utilizar un envase funcional que los distinguí de los actuales. Cabe mencionar que si deseamos realmente lograr una verdadera diferenciación del producto a través de un envase diferente y con un diseño propio, tendrá que hacerse un análisis desde el punto de vista de incremento de costos, por realizar un producto con diseño original.
La figura nos muestra un concepto femenino el cual se logra con el diseño de redondear las esquinas del frasco, es decir, no tiene una imagen tan cuadrada. Ahora, generalmente las mujeres son las principales adquirientes de estos productos y por su puesto de alimentos.
 
Clasificación de acuerdo a la Norma Mexicana
 
El contenido, de acuerdo a la Norma Mexicana NMX-F422-1982, determina que el mole se clasifica en tres tipos, con un sólo grado de calidad.
 
 
CLASIFICACIÓN CONSISTENCIA  
Tipo 1 Mole en polvo granulado o comprimido Polvo seco, granulado o comprimido de fácil suspensión  
Tipo 11 Mole en pasta Pasta semisólida de suavidad homogénea  
Tipo  111 Mole líquido Líquido semifluido o espeso de acuerdo a la variedad
 
 
Ingredientes
 
Los siguientes ingredientes son utilizados para la elaboración del mole, los cuales se presentan en el idioma en el que se va exportar (dado lo que establece la FDA) e idioma español para su mejor comprensión.
 

 
El peso del propuesto es de 230 gr. dado que de acuerdo con el mapa perceptual las tendencias están encaminadas hacia la utilización del vaso del vidrio de presentación entre 234 gr. y 250 gr.
 
Esta presentación se justifica por determinar que nuestro producto rinde 4 porciones, en donde el promedio de personas de las familias hispanas es de 4 personas, lo cual indica la aceptación del frasco no debe ser menor al 90%, y por cuestiones de seguridad permitirá cumplir con dicha norma, 230 gr. Es el peso idóneo, para el frasco que estamos proponiendo.
Nota: Cabe mencionar que la FDA, establece que el peso debe expresarse en onzas y en el caso de nuestra etiqueta estamos presentándolo adicionalmente en gramos.
 
Embalaje
 
Por último mencionáremos el embalaje como aquel que se utiliza para reunir los envases individuales, presentándolos en forma colectiva con el objeto de facilitar su manejo, almacenamiento, carga, descarga y distribución del producto.
 
Las dimensiones del embalaje llegan a sobrepasar la capacidad ergonómica del ser humano, por lo que generalmente es necesario usar equipo, maquinaria y accesorios para moverlo transportarlo de un lugar a otro. Los embalajes deben de cumplir con las características de estiba, protección, identificación, presentación y exhibición. Es importante conocer cuales son las indicaciones necesarias para el producto llegue a su lugar destino, por lo que se propone lo siguiente:
 
 
La información descrita en el embalaje sea en el idioma del país importador.
Definir la resistencia del embalaje conforme al número de cajas una sobre otra, en carga dinámica y encarga estática.
Expresar de manera clara la simbología de manejo y marcado.
 
Estamos proponiendo una caja de cartón con las siguientes medidas interiores.
Largo:  342 mm.
Ancho: 228 mm.
Alto:     132mm.
 
El material propuesto es cartón sencillo, el cual es un material muy utilizado como amortiguante y en ocasiones es posible darle propiedades de impermeables aplicando películas de parafina o polietileno. El cartón más utilizado para la exportación es el corrugado sencillo, que tiene resistencia máxima de 14 Kg/cm2.
 
Un embalaje de cartón corrugado se cierra con cinta engomada o adhesiva, con una impresión de una empresa, sirve como sello de garantía de que embalaje no ha sido abierto durante su traslado. El armado de un embalaje de este material puede hacerse por medio de adhesivos que secan instantáneamente, o bien engrapados, aunque para exportación no se admiten cajas engrapadas, por normas de seguridad. Cuando se diseña un embalaje de cartón hay que considerar la altura, ya que ésta afecta la resistencia a la compresión vertical. Los puntos estructurales más fuertes sin las esquinas de la caja; cuanto más cuadrada sea mayor resistencia tiene a la estiba  o manejo.
 
Asimismo estamos proponiendo separadores los cuales, servirán como amortiguadores tomando en cuenta que el producto tiene que llagar en las mejores condiciones a su lugar de destino la caja contendrá 24 frascos.
 
El marcado de embalaje es una serie de datos de tipo obligatorio para su exportación los cuales son impresos en la caja o embalaje que a continuación  mencionaremos en la siguiente imagen:
 
Marcado de embalaje:
 
 
Cuadro N° 4

Conclusiones
 
Para concluir este escrito, muestro un fragmento de lo que hemos realizado durante el transcurso de la clase en la Universidad Tecológica de la Mixtca. donde el alumno mostrará su desarrollo de la idea hasta la conceptualización de su propuesta final con el tema comunicación y diseño.
 
En la utilización de las herramientas como el lápiz, rotuladores, pasteles, prima-color, papeles, fotomontajes, PC. Software etcétera. Éstas han sido empleadas durante el semestre de la materia de técnicas de representación. Su empaque, del cual analizará una serie de conceptos, que el estudiante enfatizará durante el proceso creativo tendrá que manejar una metodología para su elaboración del anteproyecto con el cual justificará  su proyecto final realizando su idea hasta llegar al dommy. Desde el boceto hasta la representación plasmada en software, para posteriormente imprimir su diseño  y expresar su idea final del producto.
 
Por medio de impresión de gran formato plotters,  utilizando los medios digitales para representar un objeto bidimensional. Con estos medios el alumno tendra más herramientas y materiales en su desarrollo profesional y académico.
 

 
Bibliografía
 
Doni, A. Dondis, La sintaxis de la imagen, Gustavo Gili, Barcelona, 1990.
 
Bruno Munari, Diseño y comunicación visual, Gustavo Gili, Barcelona, 1985.
 
Ingeniería diseño. Envase y embalaje, La importancia del concepto de diseño de envase, Año 2. Nº. 2 Mayo 2001.
 
Mulherin Jenny, Técnicas de representación para el artista gráfico, Gustavo. Gili, Barcelona, 1990.
 
Gómez Abrams Jorge, Dibujos de presentación, UAM. México. S/n.
 
Kotler Piliph, Mercadotecnia, Prentice may Hispanoamérica, México 1998.
 
Pequeño Larousse ilustrado, 1989.
 
Rodríguez Tarango José Antonio, El diseño gráfico y legal del envase, Primera edición por: packagng Ingeniería en envase  y embalaje, México 1999.
 
Ramírez Vázquez Ana Bertha, Estudio de factibilidad para la instalación de una empresa productora de mole, oaxaqueño con fines de exportación al Estado de California, U. S. A, Tesis par obtener el Título de Licenciado en Ciencias Empresariales, Huajuapan de León, Oaxaca, Febrero del 2002.
 
Vidales Giovannetti Ma. Dolores, El mundo del envase Manual para el diseño y producción de envases y embalajes, Ediciones Gustavo Gili, México, 1998.
 
William J. Staton. Fundamentos de martkenting, Editorial Mc. Graw Hill, México, 1996.